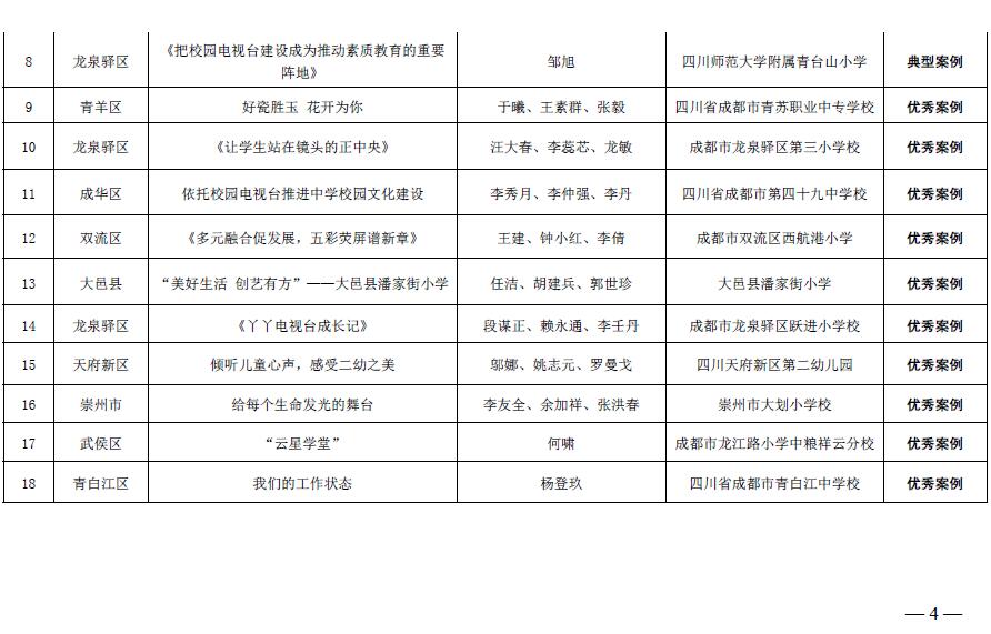
成都市教育技术装备管理中心关于2023年成都市校园电视台优秀案例征集活动获奖名单公示的通知
信息来源:成都市教育技术装备管理中心 发布日期:2023-6-21 浏览次数:11272
字号【    
上一篇:成都市教育技术装备管理中心2023年校舍场地排危及设备设施购置项目-场馆建设专用设备及环境质量检测服务采购项目比选公告
下一篇:2023年度成都市教育局所属2家事业单位公开招聘4名工作人员面试考试成绩及进入体检人员名单

联系我们

(电话)028-86133248 接听时段:工作日9:00-12:00;13:00-17:00(寒暑假除外)

(邮件)CDJYjzbgs@chengdu.gov.cn

(地址)成都市金牛区同兴路2号

川公网安备 51010602002544号

蜀ICP备09003940号-11

川教JG-20120011

主办单位:成都市教育技术装备管理中心

系统提示
请填写关键词!
确定