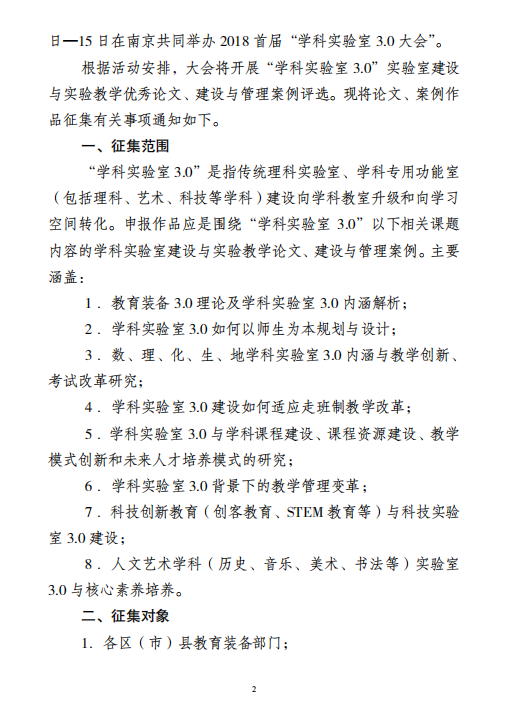
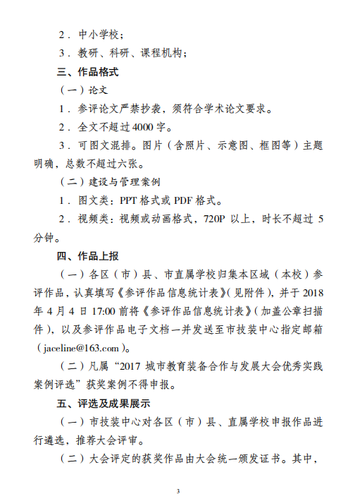
市技装中心关于征集“首届学科实验室3.0建设与实验教学融合创新大会”优秀论文与建设案例的通知
信息来源:成都市教育技术装备管理中心 发布日期:2018-3-9 浏览次数:4740
字号【    

 1.png

2.png

3.png

4.png

5.png

上一篇:市技装中心关于开展2018年市级教育装备专项培训需求调查的通知
下一篇:成都市教育技术装备管理中心关于资产清查及经济损失鉴证服务采购项目比选结果的公示

联系我们

(电话)028-86133248 接听时段:工作日9:00-12:00;13:00-17:00(寒暑假除外)

(邮件)CDJYjzbgs@chengdu.gov.cn

(地址)成都市金牛区同兴路2号

川公网安备 51010602002544号

蜀ICP备09003940号-11

川教JG-20120011

主办单位:成都市教育技术装备管理中心

系统提示
请填写关键词!
确定