理解慕课——发展中国家决策指南(二)
信息来源:中国教育信息化网 发布日期:2017-1-6 浏览次数:4801
字号【    

摘要:编者按:随着经济全球化和各国政府对于教育与经济竞争力之间关系认识的深化,许多国家不断加大对高等教育的财政投入,中高等教育入学率也有了显著提升。然而,机会、公平和质量仍然是发展中国家高等教育所面临的主要挑战。新科技为学习者提供了新的可能与途径。慕课被认为是扩大人们接受高等教育的机会,最终提升生活质量的重要工具,引发了教育者、高等教育机构、政府决策者和私人企业的广泛讨论。为了更好地理解慕课,以及慕课为发展中国家高等教育所带来的机遇和挑战,进而为决策者提供借鉴和参考,本刊组织编译了由联合国教科文组织和英联邦学习共同体联合发布的报告——《理解慕课——发展中国家决策指南》,本期刊登第三、四章的内容。

  三、慕课可能为发展中国家带来的好处

  (一)政策要点

  考虑到发展中国家的变化发展,如有限的网络连接、学习者对于线下学习的需要等,慕课设计和教学的通用模型需重新策划。

  有必要制定具体策略,以通过慕课促进技能发展和能力建设。

  政府应该在可能的情况下对一些内容和软件采取开放许可政策,以增强慕课使用的有效性。

  应认识到慕课管理中教师能力建设的重要性,并开发相关教师认定和激励体系。

  (二)引言

  1.主要挑战:获得优质终身学习

  高等教育入学机会问题常被提及。2030年,接受高等教育的学生数量将从2000年的9940万上升至4.142亿。到2035年,接受高等教育的学生数量很可能超过5.2亿。推动这种增长的正是新兴发展中国家和地区所发生的巨大转变,且未来十年这种转变会加快步伐。

  这一预期的高等教育繁荣也带来了一些问题,因为发展中国家和地区缺乏优质的教师和学习资料。再加上财政紧缩、能力欠缺、数字鸿沟等因素,情况变得更加复杂和难以把握。通过传统和远程教学继续开放大学教育可能是解决措施之一,同时可以鼓励大学开发高质量的慕课。但实际上,建设更多大学、促进在线学习、解除学习障碍只是应对这一挑战的皮毛。

  正如第二章所述,慕课是解决发展中国家高等教育挑战(扩大高等教育可获取性、为处于劣势的青少年和成年人减轻负担)的可能性工具之一。但是,对于慕课在促进教育开放方面的潜在作用,还需要进行细致分析。

  2.促进教育开放

  促进教育开放意味着教育系统在一定程度上是封闭的。因此,要确定应开放教育的哪些元素及理由。对不同的国家、合作机构来说,情况可能不同,但通常会面临以下阻碍。

  经济(Economics):经济条件会影响受教育机会的获得。但是,慕课授课通常是免费的,因此费用不会成为经济阻碍。

  地点(Location):在线供应保证学习者不再需要到特定地点参加课程。

  准入条件(Entry Requirements):准入条件不会成为阻碍,因为任何人都可以接触到慕课。但这并不意味着没有任何经验或能力的人都可以成功地完成慕课学习。

  成功结课(Success in Completion):教育的成功可以通过采用先进的教学法得到支持。

  进程安排(Scheduling):由学生自定课程进程能够使其在任意时间开始并安排自己的学习时间和节奏。越来越多的慕课以学生自定进程的课程形式呈现。

  网络连接(Network Connectivity):信号弱或者没有连接是在线供应方式与使用印刷书籍和其他材料相比存在的障碍之一。这种限制尤其体现在南半球国家中。为了更好地服务于这些国家的学生,慕课供应者需要考虑提供适当的工具来应对这个挑战。发展中国家的政府应该制定并实施相应政策,改善网络连接情况,以便人们获得优质内容。

  随时可用(Accessibility over Time):一些慕课供应商只在规定时间提供访问机会,通常在课程开始和结束日期之间。一些慕课供应商则尽力确保其内容随时都可以访问,即使他们在保证平台上的内容可用期间也规定了课程开始和结束的时间。还有少数供应商提供内容的无限制访问并保持论坛讨论开放。

  不限对象(Accessibility to All):原则上,慕课向所有能够进行网络访问的人提供课程,包括残障人士。一些情况下,慕课会排除某些地区的人,或者进行年龄限制。此外,语言和信息素养也可能会成为阻碍因素。

  文化(Culture):开放在线资源遇到的问题,在慕课中也存在,即如果课程开发从单个(如西方)文化视角出发而忽略学生文化来源的多样性,文化障碍会持续存在。这对教学主题和教学方法都有着消极影响。

  法律(Legal):在课程材料使用方面,如果教学材料是完全获得公开许可的,法律障碍就可以被解除。

  质量(Quality):质量障碍可以通过提供慕课得到解决。开放许可政策(open licensing policy)使得质量提升的可能性增大,因为教育者可以修改或改良现有材料。

  3.慕课如何服务于不同的国家和地区?

  发展中国家政府有必要颁布国家战略,以充分发挥在线学习和慕课的潜能来促进教育和社会发展。基于语言、文化、背景、教学方法和技术的多样性,通用的慕课模型需进行重新设计,以便纳入更广泛的方法和内容,并需考虑本土化的可能性。开放性不仅是与许可、技术方面相关的访问障碍问题,还与固有文化、社会和制度相关。

  4.开放许可政策的重要性

  对于慕课参与者来说,开放许可政策可能没那么重要。但是大量免费的优质教育资源对于学习者来说至关重要,因为如果没有法律限制,他们可能会从更丰富的学习资源中获益。值得注意的是,开放许可证可以运用于慕课的不同元素:

  慕课平台使用的软件,例如,开放源代码(open source)是1998年产生的一个术语,指对生产的软件的源代码提供免费访问;

  慕课中使用或产生的科研产出,例如,开放获取(open access)是一种免费获取文化、科学或学术产出相关的标签,尤其指使这些成果免费向所有在线者公开;

  慕课参与者的创造性输出,如内容开放;

  提供的教学和学习材料,如开放教育资源(OER)。

  以上慕课元素相关的公开许可政策对于解决成本问题、促进内容本土化都是十分有帮助的。

  (三)慕课如何促进发展?

  一般而言,在发展中国家,尤其是中低收入国家,接受高等教育的人口比例相对较小。新兴的知识社会和商品及服务的全球化带来了关于高等教育对经济增长和发展的再思考。在此背景下,高等教育将容纳更多的想要获得大学文凭或学位的人口。这一增长的实现应在几年或十年内完成,不应消耗一代人的时间,而为此所需的基础设施、人力资源、能力和投资可能是一项艰巨的任务。

  慕课能够服务于资源短缺国家的发展需要。相较于实体基础设施和流程,制作和提供慕课所需的ICT的延展性能够使其在更短时间达到一定范围的影响,还有可能在迅速扩大影响范围的同时充分使用可用的人力资源。因此,两个关键的目标——更快的速度和更广的范围——可以通过在发展中国家开展慕课促进高等教育的发展而更容易地达成。十分重要且需要始终牢记的是,在人力资源有限和财政资金较少的情况下,质量是稳定不断扩大的影响范围的根本。

  慕课促进发展的定义是变化的,且基于大多数发展中国家普遍的影响在线学习因素的认知。这些重要因素包括公共ICT设施相关限制、访问更高带宽所需的相对更高的花费、大多数教师对于在线课程和在线指导的不熟悉、大多数学习者对于在线社会化学习的有限接触。

  如果能够通过设计或调整平台与程序以弥补这些因素所造成的限制,慕课将变得更有意义。

  自2003年以来,英联邦学习共同体(COL)与不少合作伙伴共同提供慕课,促进发展。在30个月内,COL、印度理工学院坎普尔分校(the Indian Institute of Technology Kanpur,IITK),以及其他合作者共同提供了十几门慕课。其中一门是专门为了太平洋地区较小的发展中国家开发的。这门关于气候变化和太平洋岛屿的慕课(http://www.uspmoocpaccc.org/),由南太平洋大学(the University of the South Pacific)提供,吸引了该区域发展中国家成千上万名学习者。为了抵消有线连接相对较高的成本,慕课平台结合了社交媒体的作用,使许多学习者能够使用手机进行讨论。这项便利措施显著提高了课程参与和认证的比例。

  COL还和印度另一慕课平台(AgMOOCs Consortium)合作提供六门聚焦农业的课程(http://www.agmoocs.in)。这一行动意义重大,因为已有慕课列表(https://www.mooc-list.com/)中只有不到5%的课程专注于农业。参与者也很重要,大部分来自农业大学或者相关机构。

  值得注意的是,强化指导对于成功管理慕课进而促进发展是必要的。促进地方兴趣小组的形成也是成功的因素之一。在课程开始之前,对于教职员工和技术支持人员进行精心策划的培训也极为关键。为了确定相关主题,还需要频繁而广泛的线上线下协商。

  (四)政策影响

  如果主题相关,很可能会吸引雇主的注意,也可能有助于改进以获得文凭为目标的慕课学习,并使获得正式学分不再是挑战。目前,慕课发展需要的是一个质量保证框架。在发展中国家,教师对一门慕课投入的时间成本几乎是一门常规学校课程的两倍。这需要对慕课进行正式认证和鼓励。与OECD国家相关机构所提供的慕课不同,某些发展中国家的慕课需要更多的指导。众所周知,在线教学法不同于课堂教学,目前还缺乏对接近学习(approaching learning)作为一种学习过程能够被改造的重要性的充分考虑。换句话说,慕课促进发展必须建立在改造学习(learning engineering)的基础上,并且进行一定数量的实验作为初始投资的一部分。国家或机构层面的慕课管理系统需要考虑以上因素。

  四、慕课质量保障

  (一)政策要点

  质量保障框架是国家慕课战略的一个关键组成部分;目前尚没有慕课相关的此类框架,因为慕课是近期发展的结果。

  一些国家已经拥有成功的在线教育质量模型,慕课可以对此进行谨慎地借鉴。

  为慕课的各个组成部分构建质量模型是很有必要的,如身份管理、教学法、评估和资格认证,还有对包括非机构性参与者在内的慕课供应商的一致规范。

  (二)引言

  奥西恩尼尔森(Ossiannilsson)和同事阐述了关于在线教育质量保障(QA)的11条建议。以下(部分改编)的建议可以用于慕课。

  建立通用的在线远程教育质量保障体系,并运用于慕课。

  在开放在线教育领域支持质量保障审计和基准的使用。

  使用资格框架解决资格认证相关质量问题。

  鼓励、促进和支持实施慕课相关质量保障措施。

  为每一种慕课构成要素建立质量保障(包括身份管理、教学法、交付、评估和认证)。

  给非传统的慕课供应商提供以上建议。

  (三)慕课的质量如何?

  《仁川宣言:教育2030》(Incheon Declaration: Education 2030)表达了教育新愿景,重申了各国政府在促进优质全民终身学习中应承担的角色。怀着对质量保障应有的重视,这份愿景呼吁提供灵活的学习方式,同时呼吁对通过非正规和非正式学习获得的知识、技能和能力的承认和认证。在韩国仁川世界教育论坛上,代表团首脑与成员进一步致力于确保所有青少年和成年人,尤其是女童和妇女,获得基本的识字和计算能力,以及生活技能,同时致力于使ICT用于促进知识传播、信息获取和高效有质量的学习。慕课质量保障框架的构建应该重视这一愿景。

  对于任何形式的教育,考虑慕课的质量对于保证学习者获得有价值的学习体验和达到教育机构提供慕课的目的是十分重要的。然而,慕课的质量从一开始就受到抨击。以下是最常见的批评。

  许多慕课的教学方式类似于普通的课堂授课。然而,对于发展更多样的教学方式和更有效的学习模式的关注越来越多。唐斯(Downes)提出了在这方面取得成功的四个关键因素:自主性、多样性、开放性和交互性。

  大多数慕课的完成率较低。以完成率来衡量慕课质量的做法受到批评,因为完成率与学习者的学习意图相关,并不是所有学习者都打算学完整门课程。

  虽然一些人认为慕课具有为所有人提供高质量教育的潜力,但事实上,慕课学习者似乎主要限于特定的群体范围。霍(Ho)及其同事分析了哈佛大学和麻省理工学院在2013年和2014年开设的76门慕课,发现71%的慕课参与者拥有学士及以上学位,31%是女性,32%来自美国。施密德(Schmid)及其同事证实,大部分(69%)的学习者来自发展中国家。

  海斯(Hayes)最近发表的文献综述回顾了慕课质量的相关研究。她认为,任何关于慕课质量的讨论都应该考虑到慕课开发者和学习者的目的。高等教育机构给出的、经常被提及的开发慕课的动机有扩大招生规模,(为新的学生)创造灵活的学习方式、提升机构的知名度和声誉,利用慕课进行创新(如提高在校服务质量,促使向更灵活的在线教育转变、提升教学水平),满足学习者和社会的需求。

  奥西恩尼尔森和同事研究了现有的在线教育(包括慕课)的质量模型,进而确定和分析了世界范围内几十种质量模型。这些模型至少服务于下列目标中的一个:

  用于认证,且被定义为“诸如大学联盟或会员组织等非法定机构的认证过程”;

  作为认证的基础,被定义为“代表一个监管机构或由监管机构执行的正式认证或授权过程”;

  作为基准;

  提供咨询框架,如指导相关机构建立和维护质量保障的过程。

  关于慕课的质量,作者发现随着慕课的崛起,从用户角度来看有两个广泛的质量指标,即慕课平台供应商的声誉和开发机构的声誉,而这些取决于其在主流教学活动中的表现和所处的位置。

  学习者在慕课学习中有着不同的目标。这些目标反映在他们学习慕课的行为模式上。希尔(Hill)确定了慕课学习者行为的五种模式。

  无实际参与者(No-shows):注册但从不在课程进行中登陆。

  旁观者(Observers):登录并可能阅读内容或浏览讨论,但不进行除了嵌入视频弹出的测试外的任何评估。

  主题学习者(Drop-ins):积极参与课程中特定主题相关的活动(看视频、浏览或参与论坛讨论),但不完成整门课程。

  消极参与者(Passive participants):将课程视为消费,他们会观看视频、做测验、浏览论坛,但通常不完成作业。

  积极参与者(Active Participants):想完全参与到慕课学习中,参与论坛讨论,完成大部分的作业、所有的测验和评估。

  王(Wang)和贝克(Baker)近期的研究表明,那些有意识要完成整门慕课学习的人比其他人更倾向于完成整门课程。这种“积极参与者”的动机是完成一门慕课学习很好的预示。尽管这一发现与其他研究结果一致,但作者指出,还需要开展更多的研究,深入了解慕课参与者的动机及其与慕课设计的关系,为大型社区学习者提供有价值的学习经验。

  这些研究之所以强调慕课的质量保障源于两个目的:确保机构发布慕课的目的得以实现;确保个体参与慕课学习的目的得以实现。

  (四)我们如何确定慕课的质量?

  一般而言,关于质量的概念,有两种观点。朱兰(Juran)1951年在《质量控制手册》(Quality Control Handbook)中将质量阐述为“适用性”(fitness for use)。这一提法假定每一个用户各自怀着对于慕课及其用途的期待。我们可以看到,需求和期望可能非常不同,所以从这个角度出发,“适用性”应该考虑到这种不同。

  克罗斯比(Crosby)将质量描述为“符合要求”(conformance to requirements)。这强调慕课提供机构和学习者的要求。

  这两种观点看似不相关,但在实际中是相辅相成的。学习者的期望与需求是慕课提供机构在确定慕课相关特征时的参考信息,将影响产品参数如何达到“适用性”。对于使用慕课的反馈能够帮助相关机构确定慕课“符合要求”的程度。

  因为慕课存在于在线学习和教育的广泛领域,所以衡量慕课质量的标准可以分为几类。

  一般学习标准,不依赖于教学材料是否是在线提供或使用慕课。例如,任何课程都应该有一个明确的包含知识和技能两方面的学习成果。

  针对在线学习的标准。例如,学习材料应该在充分互动的基础上进行设计,以使学生能够定期地参与并检测他们的知识、理解程度和技能。

  针对慕课的标准。这涉及如何强调利用慕课学习的特定方面,包括慕课的规模、参与者的动机、根植于文化中的学习态度。

  除了这些来源于教育和学习领域的标准,也有一些来自特定机构需求的标准。一些需求与机构的经营方针相关(如招收更多学生、提升机构知名度)。在这里,我们不会深入探究这个问题,而是专注于慕课的质量。

  (五)质量框架

  “质量保障”“资格框架”(qualifications framework)和“规则框架”(regulatory framework)是许多国家高等教育部门的通用术语。质量保障是一些发展中国家关注的政策优先问题。一些国家可能没有与质量相关的立法,但是教育领域的专家和行政人员都高度重视质量。许多国家授权专门机构来监督教育质量(如机构和项目的认证)。

  为了使对在线学习,尤其是慕课,进行的公共投资发挥作用,有必要建立和推行质量保障框架。慕课有许多特定组成部分,如学习者的身份管理、教学法、评估和认证。有一种方法是为每一部分创建充足且适当的质量保障措施。正如一些国家对远程教育的做法,质量保障体系建立在现有法律程序基础之上。

  本章余下部分将介绍两个可以用于评估慕课的质量框架。这些框架可以被国家机构改编用于认证,或者被相关机构改编作为一般的在线教育质量保障的基础,或者用于设计和开设慕课。这些框架受到了许多国家质量保障机构(national QA agencies)和其他教育机构的广泛支持,分别用于认证评估和在线教育设计与开发的指导。

  1.卓越框架

  卓越框架(the E-xcellence framework)由欧洲远程教育大学协会(European Association of Distance Teaching Universities)开发,由乌巴斯(Ubachs)和他的同事们撰写。这是一个关于在线、开放、灵活教育的质量,以及衡量教师和机构水平的基准工具。

  通过审查后,机构或教师能够获得“卓越质量”(E-xcellence quality)的标签。基于可访问性(accessibility)、灵活性、交互性、个性化等方面的审查,相关审查会决定是否给某项目相应标签。

  卓越框架定义了整个过程的要求(也称为“基准”),从课程设计到教学,包括在线或混合学习的管理和支持。这比慕课的设计和发布更通用;尽管没有考虑到慕课的特殊性,但它可以作为慕课评价的支架。本章后面将提到其他模型,可以被用于将慕课特定元素整合进卓越框架。

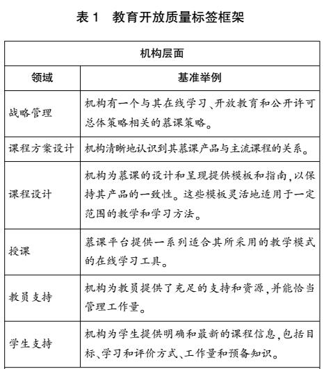
  卓越框架由以下方面构成。

  战略管理(Strategic Management),如“被广泛理解并融入整个机构策略和质量改进的电子学习策略”相关基准。

  课程方案设计(Curriculum Design),如“课程使用电子学习构成要素为学习者提供个性化和灵活的路径,同时确保有成就的学习成果”“综合使用适合相应课程的形成性和终结性评价评估学习成果”等相关基准。

  课程设计(Course Design),如“任何课程都应该有一个明确的包含知识和技能两个方面的学习成果。学习结果之间具有合理的一致性,使用在线学习的策略、学习材料的范围和使用的评价方法”相关基准。

  授课(Course Delivery),如“在线学习提供一种在线工具选择,使其适合所采用的教育模式,同时满足学生及教育者的要求”相关基准。

  教员支持(Staff Support),如“对于学术人员有价值的充分的支持和资源(如技术帮助和行政支持)”相关基准。

  学生支持(Student Support),如“为学生提供清晰的、最新的课程信息,包括学习和评估方法”相关基准。

  2.开放教育质量标签

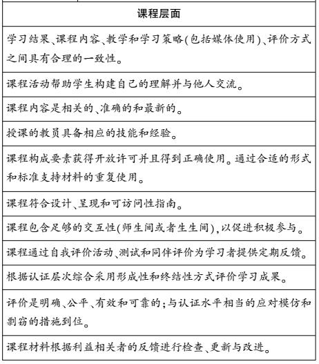
  开放教育质量标签(the OpenupEd Quality Label)来源于卓越框架,由罗斯韦尔(Rosewell)和詹森(Jansen)撰写。奥西恩尼尔森及其同事认为这种框架对于认证和基准测试很有用。虽然该标签在欧洲教育开放合作伙伴关系(http://www.openuped.eu)内是描述慕课的自我评价和审查过程的,但也可以用于慕课的质量保障。这个标签中的基准来源于卓越框架,分为两部分,即应用于机构层面的基准和针对慕课层面的基准。机构层面的基准和卓越框架一样分为六个方面。表1显示了两个层面(机构和课程)的框架,由乌巴斯和罗斯韦尔与詹森的框架组成。

  总而言之,质量是利益相关者——高等教育机构、政府机构、学生、慕课供应商——关心的主要问题。成功的在线课程,包括慕课,在发展中国家很大程度上取决于有效的质量保障过程,有明确的指标、清晰的保证课程质量的方法,进而为每一位学习者提供有意义的学习体验。


1.jpg

2.jpg

上一篇:农村学校别落下信息技术课
下一篇:理解慕课——发展中国家决策指南(一)

联系我们

(电话)028-86133248 接听时段:工作日9:00-12:00;13:00-17:00(寒暑假除外)

(邮件)CDJYjzbgs@chengdu.gov.cn

(地址)成都市金牛区同兴路2号

川公网安备 51010602002544号

蜀ICP备09003940号-11

川教JG-20120011

主办单位:成都市教育技术装备管理中心

系统提示
请填写关键词!
确定