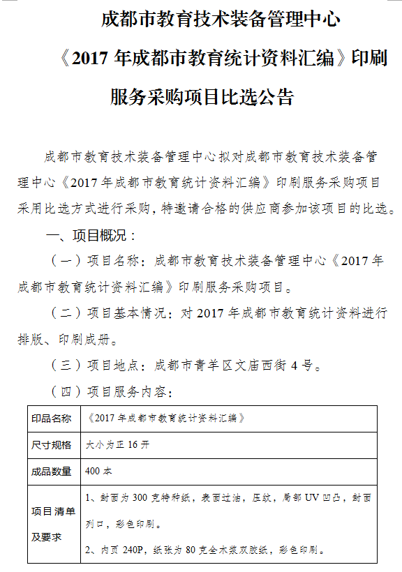
成都市教育技术装备管理中心《2017年成都市教育统计资料汇编》印刷服务比选项目比选公告
信息来源:成都市教育技术装备管理中心 发布日期:2018-5-24 浏览次数:4211
字号【    
上一篇:成教技发[2018]51号-市技装中心关于开展“成都市中小学教育装备质量保障体系建设”专项调研活动的通知
下一篇:成教技发[2018]49号-关于开展全市教育系统网络安全培训的通知

联系我们

(电话)028-86133248 接听时段:工作日9:00-12:00;13:00-17:00(寒暑假除外)

(邮件)CDJYjzbgs@chengdu.gov.cn

(地址)成都市金牛区同兴路2号

川公网安备 51010602002544号

蜀ICP备09003940号-11

川教JG-20120011

主办单位:成都市教育技术装备管理中心

系统提示
请填写关键词!
确定